
- 商品検索:カテゴリ
- キャプチャデバイス
- CoaXpress入力
- KY-FGK-400
CoaXPress 4ch 画像入力ボード
KOMODO Iシリーズ
製品名
KY-FGK-400
製品名
KY-FGK-400
高帯域収集・柔軟な外部制御対応

- 最大4系統のCoaXPress 6.25Gbps
- PCIe Gen3 x8 インターフェース
- 136 Gbps DDR3 フレームバッファ搭載
- PoCXP(Power over CoaXPress)対応で給電可能
- オンボード画像処理(Debayer、色補正など)
- 柔軟なGPIOインターフェース(トリガ、エンコーダ、露光等)
- 標準DINコネクタによるカメラ接続
- 100milヘッダによる汎用I/Oインターフェース
- 標準 CoaXPress 1.0/1.1 準拠
- カメラ同士の同期取得対応
- Windows/Linux 向け GUI/SDK サポート(SDK 付属/ダウンロード可)
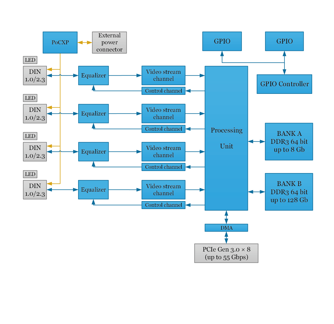
KAYA Instruments社のKY-FGK-400はCoaXPress規格に対応し、最大4系統でそれぞれ6.25Gbpsの高速映像信号をPCIe Gen3 x8経由でPCに効率よく転送できる高性能フレームグラバーです。PoCXP給電対応や豊富な GPIO による外部制御機能、オンボード画像処理、専用 GUI/SDK による設定・開発支援など、機械ビジョン用途に求められる機能を幅広く備えています。標準 DIN や汎用 I/O コネクタを採用し、複数カメラの同時取り込みやシステム制御との統合にも柔軟に対応可能です。
| 商品コード(型番) | KY-FGK-400 |
|---|---|
| フォーマット | 標準プロファイル、ハーフレングス、PCI Express x8 カード |
| 冷却方式 | 空冷(ファン付きヒートシンク) |
| 実装 | 標準高さ対応、PCI Express x8 以上のスロットに装着可能 |
| コネクタ | ブラケット部:0~3ポート 4x DIN 1.0/2.3 メスコネクタ(CoaXpressホストインターフェース) 内部I/Oコネクタ 1:I/O用 26ピン 2列 0.1インチピッチ シュラウド付きピンヘッダ 内部I/Oコネクタ 2:I/O用 26ピン 2列 0.1インチピッチ シュラウド付きピンヘッダ 補助電源入力(PoCXP):PoCXPカメラ用 6ピン PEG 電源ソケット(DC 12V入力) |
| 表示ランプ | ブラケット部:0~3ポート 赤/緑 2色LED ×4(CoaXPress ホストコネクタ表示) FPGA ステータス表示(基板上): - 緑色LED ×4 - 動作状態点滅インジケータ - PCI Express リンク表示 - PCI Express x8 リンク表示 - PCI Express Gen3 リンク表示 |
| サイズ | 167.65 mm (L) × 111.15 mm (H) |
| 重量 | 200g |
| ホストバス | |
| 規格 | PCI Express 3.0 |
| リンク幅 | 8レーン(1, 2, 4 レーン時は性能制限あり) |
| リンク速度 | 8.0 GT/s(PCI Express 3.0)、5.0 GT/s(PCI Express 2.0、性能制限あり) |
| 最大ペイロードサイズ | 512バイト |
| DMA | 64 ビット対応、スキャッタ/ギャザー転送対応、物理アドレス対応(GPU へのダイレクト転送) |
| 最大転送帯域 | 7,880 MB/s |
| 実効(持続)転送帯域 | 6,710 MB/s(ホストPCのマザーボード仕様に依存) |
| 消費電力 | 標準 16.8 W(+3.3V:3.8 W、+12V:13 W)※カメラおよび I/O への給電は含まず |
| カメラ / ビデオ入力 | |
| 対応インターフェース規格 | CoaXPress 1.0 / 1.1 |
| コネクタ | 4x DIN1.0/2.3 CXP-6 |
| ステータスLED | 各コネクタごとの CoaXPress ホスト接続状態表示 ×1 システムステータス LED ×4 |
| 接続可能カメラ数 | 最大4台 |
| 1カメラあたりのリンク数 | 最大4リンク |
| カメラ間同期 | 対応 |
| ラインカメラ対応 | 対応 |
| カメラ合計転送レート | 最大 25 Gbit/s |
| 対応CXPダウンリンク速度 | 1.25 GT/s (CXP-1)、2.5 GT/s (CXP-2)、3.125 GT/s (CXP-3)、5 GT/s (CXP-5)、6.25 GT/s (CXP-6) |
| データストリーム数 | 各カメラにつき 1 ストリーム |
| 最大ストリームパケットサイズ | 8,192 バイト |
| 電源供給(PoCXP) | ・PoCXP セーフパワー対応 (各CoaXPressコネクタあたり 24V DC / 14Wの安定化電源供給) ・PoCXP デバイス検出および自動給電開始 ・過負荷/短絡保護機能 (オンボード 12V から 24V DC/DCコンバータ搭載、補助電源入力コネクタへの +12V電源接続必要) |
| 対応カメラ | エリアカメラ:モノクロ、カラー(RGB / Bayer CFA)、シングルタップ(1X-1Y)プログレッシブスキャン ラインカメラ:モノクロ、カラー |
| 対応カメラ ピクセルフォーマット |
・Raw ・Mono8, Mono10, Mono12, Mono14, Mono16 ・BayerXX8, BayerXX10, BayerXX12, BayerXX14, BayerXX16 where XX = GR, RG, GB, or BG ・RGB8, RGB10, RGB12, RGB14, RGB16 ・RGBA8, RGBA10, RGBA12, RGBA14, RGBA16 ・YUV411_8, YUV411_10, YUV411_12, YUV411_14, YUV411_16 ・YUV422_8, YUV422_10, YUV422_12, YUV422_14, YUV422_16 ・YUV444_8, YUV444_10, YUV444_12, YUV444_14, YUV444_16 ・YCbCr601_411_8, YCbCr601_411_10, YCbCr601_411_12, YCbCr601_411_14, YCbCr601_411_16 ・YCbCr601_422_8, YCbCr601_422_10, YCbCr601_422_12, YCbCr601_422_14, YCbCr601_422_16 ・YCbCr601_444_8, YCbCr601_444_10, YCbCr601_444_12, YCbCr601_444_14, YCbCr601_444_16 |
| エリアカメラ制御 | |
| トリガー | ・露光制御を含む非同期リセットカメラの高精度制御 ・カメラ露光と読み出しのオーバーラップ動作に対応 ・エンコーダまたはタイマからのトリガ入力に対応 ・外部ハードウェアトリガに対応(遅延設定、フィルタ、トリガ間引き機能付き) |
| ストロボ | ・ストロボ光源に対するストロボ発光タイミングの高精度制御 ・早出し/遅延ストロボパルスに対応 |
| ラインカメラ制御 | |
| スキャン/ページトリガー | ・スキャン開始および終了トリガの高精度制御 ・外部ハードウェアトリガ対応(遅延設定・フィルタ機能付き) ・エンコーダからのトリガ入力に対応 ・ライン欠落のない連続取得(無限取得)に対応 |
| ライントリガ | ・2相モーションエンコーダに対応 ・プログラム可能なフィルタ設定 ・取得方向の選択および逆走補正機能 |
| ラインストロボ | ストロボ光源に対するストロボ発光位置の高精度制御 |
| オンボード画像処理 | |
| オンボードメモリ | 2 GB、 最大16GB SODIMM対応 |
| ベイヤー・デモザイク | Full 16ビット解像度対応 (バイリニア 3×3、勾配補正付き ラインスキャン用 バイリニア 3×2) |
| カラー変換 | Full16ビット解像度対応(18ビット係数テーブル) (色空間変換、ゲイン/オフセット調整) |
| デシメーション | Line skip |
| 追加機能 | 10/12/14ビットデータを16ビットへ展開(LSB 揃え) |
| フレームタイムスタンプ | 64ビット(8ns 分解能) |
| データストリーム統計 | 各種測定機能 (フレーム/ラインレート、CRCエラー数、ドロップフレーム数、受信パケット数、テストパケット数) |
| イベント通知・カウント | 各種イベント発生時にアプリケーションへ通知可能 (新規取得バッファ、カメラ/照明制御イベント、I/Oイベント、タイマーイベント、エンコーダイベント) |
| 汎用入出力(GPIO) | |
| I/Oライン数 | 合計 40 本の I/O ライン - 差動入力 ×4 - 差動出力 ×4 - シングルエンド TTL 入出力 ×8 - シングルエンド LVCMOS 入出力 ×8 - フォトカプラ絶縁入力 ×8 - フォトカプラ絶縁出力 ×8 |
| 使用方法 | ・任意のシステム I/O 入力を任意の I/O ラインに接続可能 ・任意の I/O ラインでモーションエンコーダの A/B/Z 信号をデコード可能 ・任意の I/O ラインで各種トリガイベントを生成可能 ・任意の I/O ラインからタイマを起動可能 |
| 電気仕様 | ・差動ライン:LVDS 互換 ・TTL ライン:5V TTL 準拠 ・LVCMOS ライン:3.3V LVCMOS 準拠 ・絶縁ライン:最大 30V 対応のフォトカプラ絶縁 |
| フィルタ制御 | ・全システム I/O 入力ラインにグリッチ除去フィルタを搭載 ・フィルタ時間定数は設定可能 ・DIN および TTLIO ライン:50 ns、100 ns、200 ns、500 ns、1 µs ・IIN ライン:500 ns、1 µs、2 µs、5 µs、10 µs |
| 極性制御 | 対応 |
| エンコーダ | A/B/Z 入力対応 2相エンコーダ ×8、32ビット位置カウンタ、正転/逆転カウント対応 位置トリガ対応、ノイズフィルタリング機能 |
| タイマー | ・汎用タイマー ×8 ・遅延時間およびパルス幅の設定が可能 ・32ビットアキュムレータ |
| イベント通知 | ・64ビットシステムタイムスタンプによるイベント通知 ・各 I/O ラインでエッジ検出イベント生成が可能 ・各タイマーからイベント生成可能 ・各エンコーダからイベント生成可能 |
| フレームグラバー同期 | |
| 同期機能 | 複数のフレームグラバー間において、エリアカメラおよびラインスキャンカメラの高精度な同期取得が可能 |
| ソフトウェア | |
| 対応OS | Microsoft Windows 10(64ビット版) Linux kernelドライバ Ubuntu 18.04 / Ubuntu 20.04で動作確認・事前コンパイル済み NVIDIA Xavier AGX |
| バッファ処理 | ・サーキュラバッファ対応 ・複数フレーム/ラインを単一バッファに蓄積し、CPU負荷を低減 ・DMA によるシステムメモリへのダイレクトバッファ転送 |
| API | ・GenICam, GenTL プロデューサライブラリ(C / Python / .NET 対応) ・各種コンパイラ対応 ・x86-64 アプリケーション開発に対応 ・x86_64 アプリケーション開発に対応 ・Matlab、HALCON、Cognex、LabVIEW 用プラグインモジュール |
| GUI | ・Windows / Linux 対応 GUI 提供 ・複数カメラの表示および設定に対応 ・柔軟なバッファキュー制御 ・画像/動画の録画および再生機能 |
| デバッグ機能 | イベントログ機能、統計カウンタ表示 |
| GeniCam | GenICam 3.2 対応、カメラおよびフレームグラバーの全パラメータ設定に対応 |
| 環境条件 | |
| 使用環境温度 | 0°C ~ +50°C(動作時)、-20°C ~ +70°C(保管時) |
| 使用環境湿度 | 10% ~ 90%(動作時/保管時) 結露しない事 |
| 認証 | |
| Electromagnetic – EMC指令 | 欧州理事会EMC指令 2004/108/EC、米国FCC規則 47 CFR 15 |
| EMC(エミッション規格) | EN 55022:2010 Class B、FCC 47 Part 15 Class B |
| EMC(イミュニティ規格) | EN 55024:2010 Class B、EN 61000-4-3、EN 61000-4-4、EN 61000-4-6 |
| 可燃性 | PCB compliant with UL 94 V-0 |
| RoHS | 欧州連合指令 2011/65/EU(RoHS2)に準拠 |
| REACH | 欧州連合規則 1907/2006に準拠 |
| WEEE | 通常の家庭ごみとは別に廃棄し、地方自治体の規制に従ってリサイクルする必要があります。 |
▲タブのトップへ戻る

▲タブのトップへ戻る
| 商品コード(型番) | 構成/内容 | 価格 | |
|---|---|---|---|
| CoaXPressボード | KY-FGK-400 | CoaXPress 4ch 画像入力ボード | お問い合わせ |
▲タブのトップへ戻る

- 商品検索:カテゴリ
- キャプチャデバイス
- CoaXpress入力
- KY-FGK-400


